yl34511线路中心(中国)有限公司
导航链接
clear
网站首页
关于yl34511线路中心
keyboard_arrow_down
集团概况
组织机构
大事件
下属公司
设计研发
生产制造
质量管理
企业文化
产品中心
keyboard_arrow_down
球阀
闸阀
旋塞阀
节流截止阀
蝶阀
调节阀
止回阀
安全阀
特殊阀门
行业应用
新闻中心
keyboard_arrow_down
公司新闻
展会动态
行业新闻
yl34511线路中心通讯
相关资料
联系我们
招聘公告
VR看厂
keyboard_arrow_down
成高东区
成高西区
系统入口
keyboard_arrow_down
员工
客户
English Website
联系我们
招聘公告
VR看厂
成高东区
成高西区
系统入口
员工
客户
相关资料
新闻中心
公司新闻
展会动态
行业新闻
yl34511线路中心通讯
行业应用
石油天然气
城市燃气
化工
其他
产品中心
球阀
闸阀
旋塞阀
节流截止阀
蝶阀
调节阀
止回阀
安全阀
特殊阀门
关于yl34511线路中心
集团概况
组织机构
大事件
下属公司
设计研发
生产制造
质量管理
企业文化
网站首页
English
apps
English
apps
联系我们
招聘公告
VR看厂
成高东区
成高西区
系统入口
员工
客户
相关资料
新闻中心
公司新闻
展会动态
行业新闻
yl34511线路中心通讯
行业应用
石油天然气
城市燃气
化工
其他
产品中心
球阀
闸阀
旋塞阀
节流截止阀
蝶阀
调节阀
止回阀
安全阀
特殊阀门
关于yl34511线路中心
集团概况
组织机构
大事件
下属公司
设计研发
生产制造
质量管理
企业文化
网站首页
网站首页
keyboard_arrow_right
公司新闻
新闻中心
新闻中心
公司新闻
chevron_right
展会动态
chevron_right
行业新闻
chevron_right
yl34511线路中心通讯
chevron_right
近期新闻
成都成高阀门股份有限公司开展2026年新...
date_range
2026-03-27
情暖三八·致敬芳华 | 公司工会开展妇女...
date_range
2026-03-08
聚力启新程,逐梦正当时 ——2025年度...
date_range
2026-02-12
联系我们获取更多信息
phone_in_talk
028-88208258
联系我们
call_made
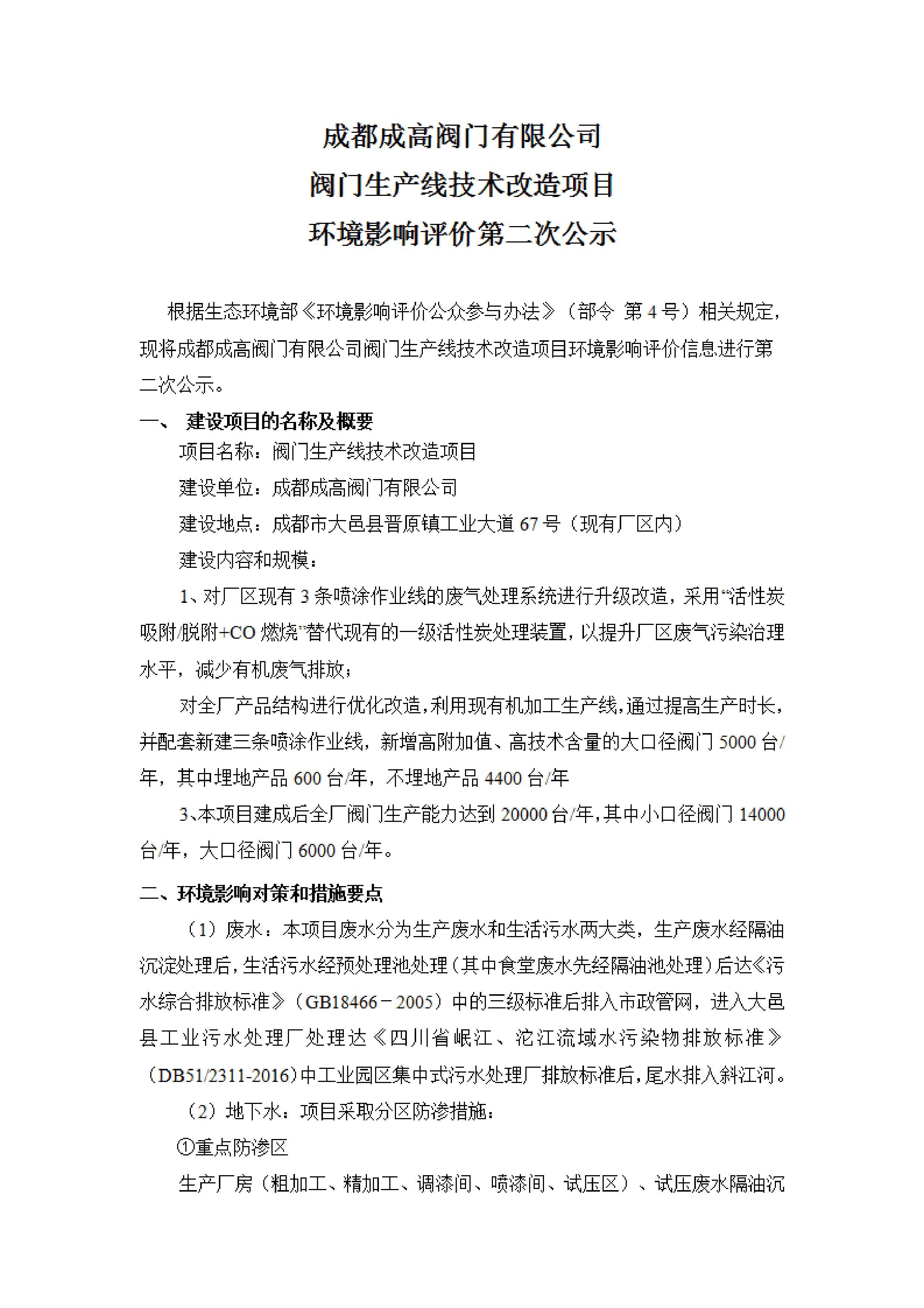
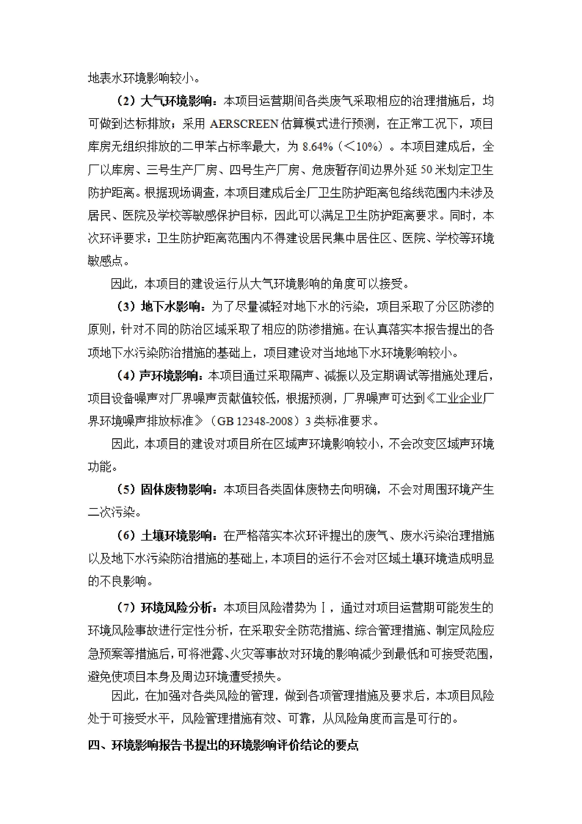
成都成高阀门有限公司阀门生产线技术改造项目环境影响评价第二次公示
date_range
2023-08-03
layers
公司新闻
联系我们
电话: 028-88208258 028-84847520
邮箱: chv@vip.126.com chv@china-cfft.com
地址:
四川省成都市大邑县青霞街道光华路6号
地址:
四川省成都市大邑县雪山大道一段67号
成高公众号
集团公众号
版权所有 © yl34511线路中心(中国)有限公司
川公网安备51012902000135号
蜀ICP备18004312号-1,蜀ICP备18004312号-2